政府公报
各市民政局、沈抚示范区社会事业局:
为深入贯彻落实《党中央 国务院关于深化养老服务改革发展的意见》(中发〔2024〕32号)、《辽宁省人民政府办公厅关于印发〈辽宁省推进基本养老服务体系建设实施方案〉的通知》(辽政办发〔2023〕11号)精神,健全老年人能力评估工作机制,规范全省老年人能力评估工作,根据《关于做好〈老年人能力评估规范〉国家标准宣贯工作的通知》(辽民老函〔2023〕139号)、《关于印发〈辽宁省老年人能力评估实施办法(试行〉的通知》(辽民发〔2024〕1号)规定,结合全省工作实际,现就规范全省老年人能力评估机构管理提出如下指导意见:
一、积极培育专业化老年人能力评估机构
老年人能力评估是由专业人员依据国家统一标准,对老年人个体的自理能力、基础运动能力、精神状态、感知觉与社会参与等方面进行的综合分析评价工作。评估结果是科学确定老年人服务需求类型、照料护理等级以及明确养老服务补贴资格等工作的重要依据。各地要从发展基本养老服务的全局出发,以保障老年人养老服务需求为核心,坚持政府指导、社会参与,权责明晰、公平公正,科学规范、有序推进的原则,培育资质优良、信誉度好的专业老年人能力评估机构。鼓励具备条件的各类涉老服务、康养服务、卫生健康等企事业单位及社会组织依法依规申请增加老年人能力评估服务资质,评估机构数量要满足当地养老服务供给。允许具备资质的评估机构依法依规在全省范围内开展老年人能力评估服务。
二、进一步明确评估机构基本要求
老年人能力评估机构设立应符合《老年人能力评估规范》(GB/T 42195—2022)中第5.1评估环境、5.2评估主体的相关规定,并同时符合以下要求:
(一)条件。评估机构应具有独立的企业、事业或社会组织法人资格,并具有独立承担民事责任的能力,能够独立开展老年人能力评估工作,无重大违法记录,未被列入严重违法失信名单。承接政府购买老年人能力评估服务的评估机构不能参与提供与评估结果有任何关联性的养老服务,且与依评估结果提供养老服务及补贴的养老机构之间不得存在关联关系或利益关系。
(二)场所。评估环境应整洁、安静、光线充足,符合国家标准。评估机构应具备提供服务所必需的固定办公场所、设施设备和工具。应设置相对独立封闭的评估室,要有严格的功能分区,包括休息室、档案室、应急处置室、候评区等,机构内设施要符合无障碍建设标准,各项标识应显著且准确。评估机构内要配备监控及影音设备,灭火器、应急照明等消防设备,评估所需的移动端设备,配备简易急救物品与应急设备,评估室内不放置与评估无关的物品。
(三)人员。评估机构应至少配备5名专(兼)职评估人员,以及不少于2名专(兼)职管理人员及技术支持人员。评估人员需持有老年人能力评估师职业技能等级证书或民政部门组织的老年人能力评估师培训考核合格证书,未按规定取得相应资格的人员不得从事老年人能力评估工作。
三、进一步强化评估机构运营管理
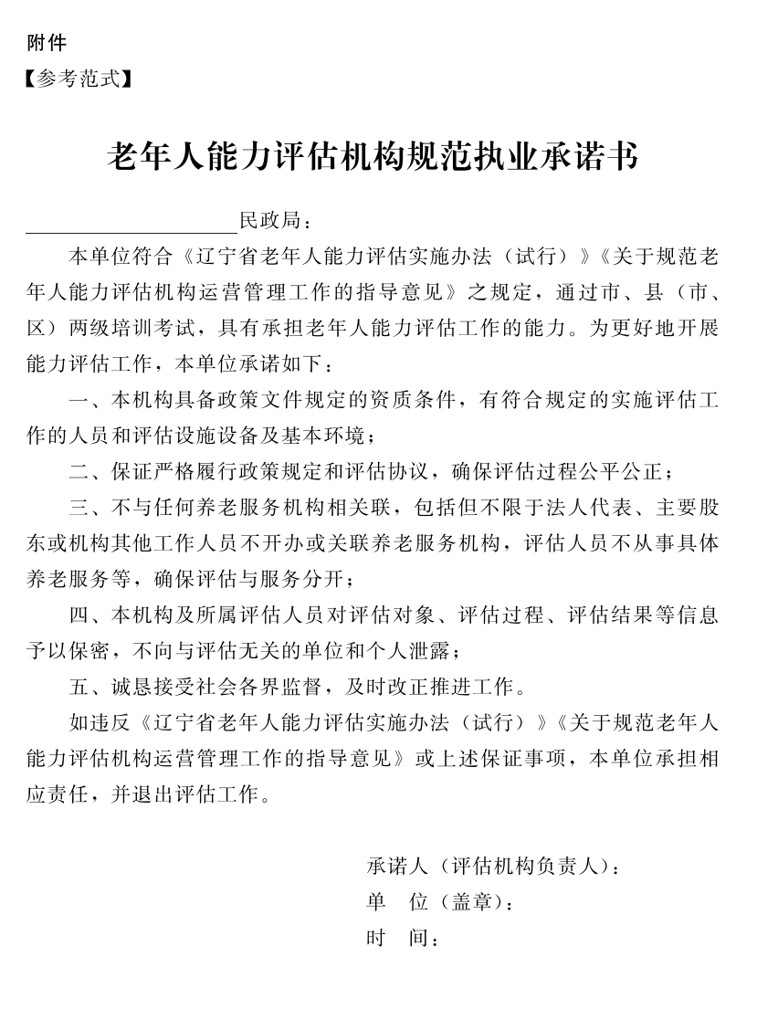
评估机构应制定本机构培训、考核、评估、运营、财务、资产管理等制度,明确评估工作流程和收费标准,确保评估质量。评估机构在开展评估服务前应与委托单位签署工作承诺书(见附件)及评估服务协议,评估服务协议中应明确双方权利义务、评估管理、费用结算、违约责任、争议处理等,明确协议续签、中止、解除等措施的适用情形,建立动态准入退出机制。评估机构的名称、法定代表人、注册地址、经营范围、机构性质等重大信息变更时,应自有关部门批准之日起30个工作日内告知评估机构所属登记、备案的民政部门。
全省老年人能力评估工作要依托信息系统,使用移动端设备实时线上评估,评估机构不得使用纸质评估量表线下评估后补录系统。评估机构应妥善保管评估全流程资料(含录像),评估服务协议期满或终止前,应主动将与本项目有关资料规范整理后移交给委托单位。评估机构应定期组织评估人员内部业务培训,积极参加各级民政部门组织的老年人能力评估师培训和评估机构标准化建设培训,不断提升服务能力和服务标准。
四、进一步加强评估机构监督管理
省民政厅统筹指导全省老年人能力评估机构管理工作,督促指导各市、县(市、区)大力推进老年人能力评估机构标准化建设,委托第三方机构对评估机构开展培训,培训结果向社会公布,负责每年开展全省范围内的评估结果抽查,抽查比例不低于各市一年内评估结果为中度失能(含)以上等级老年人数的5%。
各市、县(市、区)民政部门按照属地原则,负责评估机构(包括承担本地老年人能力评估服务期间的非本地登记注册的评估机构)日常监管、政策宣贯、人员培训、组织评估实施等工作。强化评估机构考核评价,可通过购买服务等形式委托第三方专业机构对辖区内评估机构协议履行、评估质量等情况开展考核评价,重点将评估程序规范性、结论准确性、举报投诉处理情况等纳入考核范围,具体考核评价办法由各地自行制定。加强对评估机构服务收费工作的指导,评估机构应向社会公开收费标准。政府统一购买服务开展的评估服务过程中因各种原因导致服务协议中止的,各市、县(市、区)民政部门要及时妥善处理后续工作,确保工作有序衔接。
五、进一步规范评估结果运用
评估结果在全省范围内互认,除能力完全丧失(若无状态变化长期有效)等级外,其他等级评估结果有效期为12个月,出现特殊情况导致能力发生变化时,可申请即时评估。长期在外省(市)居住的我省户籍老年人,可在其经常居住地申请老年人能力评估服务,评估结果需上传至全国老年人能力评估规范国标应用信息系统,评估费用由本人承担,户籍所在地民政部门可依据全国老年人能力评估规范国标应用信息系统的评估结果开展养老服务。
本指导意见自发布之日起实施,最终解释权归省民政厅。
辽宁省民政厅
2025年8月12日
(此件公开发布)

| 版权所有:辽宁省人民政府 | 主办单位:辽宁省人民政府办公厅 |
| 地址:沈阳市皇姑区北陵大街45-9号 | 邮编:110032 |
辽公网安备 21010502000372号 |
网站标识码:2100000037 |
| ICP备案序号:辽ICP备05023109号 | 联系邮箱:mhwz@ln.gov.cn |

